日前,由共青团吉林省委、吉林省科学技术协会、吉林省教育厅、吉林省人力资源和社会保障厅、吉林省学生联合会共同主办的2022年“挑战杯”吉林省大学生创业计划竞赛圆满落幕。我校荣获省赛特等奖1项、一等奖2项、二等奖5项、三等奖8项。由于校赛组织规范,我校被组委会授予“优秀组织单位”的荣誉称号。
作为国内最具影响力、规格最高的双创赛事之一,2022年“挑战杯”大学生创业计划竞赛聚焦创新、协调、绿色、开放、共享五大发展理念,开展社会实践云接力等配套活动。赛事自今年5月份启动以来,共收到来自全省63所学校推报的 937件参赛作品。
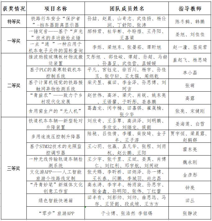
校赛期间,校团委充分整合校内优势学科资源,不断创新工作思路,开展线上培训活动,协助项目团队潜心打磨作品。同时组织校外专家开展线上评审,择优推选项目作品参加省赛,最终我校报送的16件作品在省赛中取得优异成绩。目前,获得特等奖的《铁路行车安全“保护者”-挡车器距离显示器》项目团队将代表吉林省角逐国赛,希望团队再接再厉,取得优异成绩!
2022年“挑战杯”获奖名单

今后,校团委将积极总结参赛经验,继续贯彻落实国家双创工作部署,加强与相关职能部门的协同创新,从制度、机制等各方面进一步加强我校大学生创新创业的扶持力度,营造更好的创新创业氛围,力争在下一届“挑战杯”大赛上取得更好的成绩!
(供稿:学校团委 撰稿:孙佳莹 审核:孙旭)