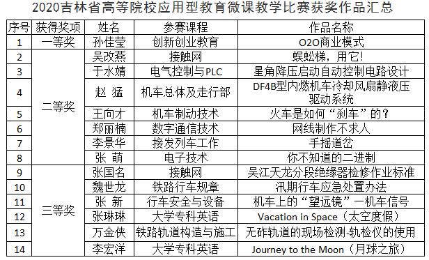
12月18日,2020吉林省高等院校应用型教育微课教学比赛评审结果揭晓,我校共有14名教师的参赛作品获个人作品奖,其中一等奖1项,二等奖7项,三等奖6项。2个团队获评微课优秀团队奖,学校推荐的评委张辉教授、周云凌教授获评为优秀评审专家,学校荣获大赛组委会颁发的“优秀组织奖”。

学校一直以来把微课教学比赛作为提高教师专业发展和教学能力的重要抓手,着力推动“互联网+”教学资源建设、“互联网+”课堂教学创新和“互联网+”教学能力提升,推进信息技术与教育教学的深度融合,促进课堂教学效果、教学质量的不断提高。2020年6月学校启动了校赛,教务处全力组织,发动各教学单位及全体教师前后历时近4个月完成了校级初赛,并推荐40件作品参加省级复赛。最终,在参赛的32所院校、887件微课作品中,我校成绩突出,无论是参赛作品的质量、数量,还是获奖的数量等方面均居全省高职学院前列。通过此次大赛,展现了我院教师积极运用信息技术不断提升教学效果的能力,激发了教师投入课程建设和教学研究的热情,对我校课程建设、教师队伍建设及教师现代教育技术能力的提升起到了促进作用。
今后,我校将继续推动信息技术与教学深度融合,发挥微课引导学生自主学习、促进课堂教学资源和教学团队建设的重要作用,及时总结推广微课建设的有益经验,积极探索基于信息技术的教学模式创新,推动教学质量再上新台阶。
(供稿:教务处 审核:王学明)